杀猪盘”话术曝光,聊感情是主要切入点!网络诈骗窝点被捣毁

 聊天过程中要时刻记得我们包装的是一个有经济实力的女店主”、“喜欢跟你聊感情的客户,这样的人一般比较感性,比较容易开发”……近日,四川自贡市荣县公安局成功捣毁一处藏匿于住宅小区的电信网络诈骗窝点,其诈骗话术多达7个笔记本,全面曝光了如何设计圈套引诱受害人的方法、过程及诈骗细节。

据悉,警方共抓获团伙成员7名,查获涉案电脑15台、手机36部、变声器1台、话术手册7本、各类银行卡手机卡62张。目前,涉案7人均被警方依法刑事拘留,该案待进一步深挖侦查。

查处现场

群众报案小区“有人传销”

警方查证系电信诈骗窝点

5月11日,有群众向四川自贡市荣县公安河西派出所举报称,体育场某小区一房屋内经常有外地口音的年轻人聚集,好像在搞传销。接报后,派出所组织警力赶至现场了解情况。

办案民警介绍,屋里摆放着大量手机、电脑、POS机等设备,两男一女正在操作电脑,民警当场将3人控制,而正前往该住所的1名女子,也被增援的刑侦、网安等警种民警抓个正着。

经突审,犯罪嫌疑人谢某(女,25岁,湖南耒阳人)、段某(男,28岁,湖南耒阳人)、肖某(男,25岁,湖南耒阳人)、杨某(女,23岁,荣县人)交代:2019年9月以来,外号“小波”和“鹏哥”二人以底薪2000元+10%提成的方式,招募他们4人,利用社交软件聊天实施诈骗。

审讯现场

查处现场,“小波”和“鹏哥”两位“老板”因外出侥幸逃脱。办案民警通过排查、追踪,确定主要嫌疑人“小波”为余某(男,27岁,富顺县人)、“鹏哥”为陈某(男,26岁,湖南耒阳人)的真实身份。5月12日晚,民警连续作战,在富顺县将余某抓获归案。

随着案件的深入调查,办案民警摸清了陈某和另一团伙成员范某(男,29岁,富顺县人)的落脚点。5月21日,范某在富顺县落网。5月29日,潜逃回湖南老家的陈某,在办案民警和其母亲的耐心劝导下投案自首。

民警介绍,2019年9月至案发,由余某、陈某等7人组成的电信网络诈骗团伙现已查明案件数十起,涉及广西、江苏、江西等省市,现场查获涉案电脑15台、手机36部、变声器1台、话术手册7本、各类银行卡手机卡62张,涉案金额近100万元。目前,涉案7人均因涉嫌诈骗被依法刑事拘留,案件已进入提请逮捕阶段;该案深挖扩线、证据固定等案侦工作正在有序开展。

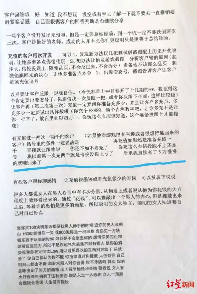
话术手册部分内容

7本“杀猪盘”话术曝光

伪装多种身份聊感情引诱投资博彩网站

“这个是典型的‘杀猪盘’电信网络诈骗案件。”办案民警介绍,团伙主要嫌疑人余某、陈某交代,去年9月,2人在荣县新城某小区租下一套房屋,从湖南组织段某等人到荣县,并在当地招募2人,每天利用“探探、珍爱网”等社交软件进行聊天交友,引诱受害人投资后台可控赔率的博彩网站,从而实施诈骗。

为了让“员工”保持工作积极性和自觉性,余某、陈某二人制定了惩罚制度。比如:迟到20分钟以内罚款20元/次,当月迟到三次以上的罚款50元/次;上班期间禁止自己玩游戏,禁止在公司设备登录私人QQ、微信等与工作无关帐号;不得主动向客户索取钱财,客户主动发红包或转账无论金额大小一律不能收……

同时,为了提高成功率,“公司”不仅会为新入职人员安排专门的业务培训和考试,还会定期前往“同行”工作地点参观学习,甚至邀请所谓业内人士到“公司”授课辅导。

在民警查获的赃物中,7本话术手册详细记录了余某、陈某等人如何一步步套路受害人,直至骗到钱财。红星新闻记者通过查看这几本话术手册发现:首先,嫌疑人会为自己设置一个有钱有闲的人物身份,男女均有,或为美容店女老板,或为建筑公司老板等等;其次,嫌疑人通过软件进行交友聊天,前期拉家常、谈感情,绝不涉及实质内容;再次,等了解到受害人的性格、职业、家庭情况和财务状况后,再慢慢引诱其上钩,继而实施诈骗。

这几本话术手册对聊天过程中会遇到的细节问题进行了详细解读。比如:

设计一个比较好的开场白,轻轻的我来了,送来一份问候,注意保暖哦~~

客户要求视频怎么拒绝?不好意思,家里视频被孩子扯坏了;家人在,不方便;在公司,哪有视频呀……

又比如:发完盈利图,客户恭喜你了,如何回答?别太直接要教他,“这还是小行情,行情好会赚更多(接下来设套拖进来)”,“我看你也挺闲的,你也可以开个户,利用空余时间赚点外快也不错”……

在网络中,嫌疑人会虚拟许多个不同的身份,根据虚拟身份的情况来挑选添加作案目标对象。每个虚拟身份都有一份特别详尽的信息资料,从姓名、年龄、性别、籍贯、家庭住址,到学习经历、工作经历,甚至还有情感经历,均一一进行了进行了说明,以便网络聊天中发生遗忘或张冠李戴,避免露馅。

民警还介绍,涉嫌电信网络诈骗的嫌疑人,多以年轻人为主,学历一般为中学学历、普遍偏低,受害人群体则年龄在30到50岁之间较多,性格偏内向、偏“宅”。在这个典型的“杀猪盘”电信网络诈骗案件中,聊感情是实施诈骗行为的主要切入口,缺少感情寄托、渴望感情依托的人群则更容易上当受骗。

据了解,这是自贡市打掉的首个电信网络诈骗窝点。办案民警提醒,千万不要相信天上会掉馅饼,但凡有不熟悉的网友跟你谈及赚钱方面的事情,基本上都是诈骗行为,切勿掉进圈套。

留言

這個網誌中的熱門文章

用数字货币洗钱,警察蜀黍就没招了吗?| 浅黑笔记

我们通过视频自拍,在视频自拍 Facebook 上查看https://fbm.red/video-selfie/

DeepNude 2.0 – Deepnude AI算法一键脱衣,绿色破解版,免费下载